Bidding Announcement
承德苏垦银河连杆有限公司盐城分公司双主轴加工中心购买比选招标结果公示承德苏垦银河连杆有限公司盐城分公司双主轴加工中心购买比选于2020年12月16日开标,共三家公司参与竞标,现予以公布:1、南京海之光数控机械有限公司 报价 878000元(含13...
阅读量:6712020
承德苏垦银河连杆有限公司盐城分公司双主轴加工中心购买比选招标结果公示承德苏垦银河连杆有限公司盐城分公司双主轴加工中心购买比选于2020年12月16日开标,共三家公司参与竞标,现予以公布:1、南京海之光数控机械有限公司 报价 878000元(含13...
阅读量:10822020
重庆西仪汽车连杆有限公司油品询比价采购公告 公司生产需求,2021年需要采购润滑油、导轨油、及液压油,年采购金额15万元左右,请具有供货资质的供应商前来参加询比价。 一、采购物资询比价明细及品牌: 见附件物资采购明细表。 二、商务须知:...
阅读量:10652020
承德苏垦银河连杆有限公司报废设备打包处置项目招标结果公示承德苏垦银河连杆有限公司报废设备打包处置项目比选于2020年12月21日开标,共四家公司参与竞标,现予以公布:1、承德市宏利金属回收有限公司 报价为121000元2、承德县盛润废...
阅读量:7842020
重庆西仪2021年废铝屑处置招标邀请函 重庆西仪汽车连杆有限公司(以下简称“我公司”)拟对2021年1-12月废铝屑实行公开招标销售,诚邀有意向的单位(已与公司有过废旧物资处理合作关系一年以上的公司不在此次邀请之列)前来参加投标, 一、招标内容 序 ...
阅读量:12092020
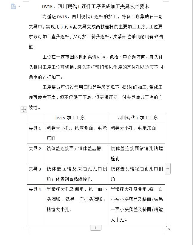
承德苏垦银河连杆有限公司,扬州苏垦银河连杆有限公司商用车四川现代L、杨发DV15两种产品新增4套液压夹具比选投标,诚邀各夹具商前来参加。 一、以下为简要介绍: 技术要求见附件,交货期为2021年1月31日 质保期为一年以上 二、投标单位提供以下资质:...
阅读量:8232020
承德苏垦银河连杆有限公司油品询比价采购公告 公司生产需求,2021年需要采购润滑油、导轨油、及液压油,年采购金额30万元左右,请具有供货资质的供应商前来参加询比价。一、采购物资询比价明细及品牌: 见附件物资采购明细表。二、商务须知:(1)报...
阅读量:12292020
重庆西仪2021年废钢屑处置招标邀请函 重庆西仪汽车连杆有限公司(以下简称“我公司”)拟对2021年1-12月废钢屑实行公开招标销售,诚邀有意向的单位(已与公司有过废旧物资处理合作关系一年以上的公司不在此次邀请之列)前来参加投标, 一、招标内容 序 ...
阅读量:10852020
Copyright ? 2021-2025 承德苏垦银河汽车零部件有限公司 版权所有 冀ICP备18029758号-1
冀公网安备 13080502000123号 技术支持:承德水滴网络